以下信息包括辐射3地图和外部资源,包括各种格式的交互式地图。
Click on a location to go to the respective article.
Black =Vaults
Blue =Major settlements
Green =Metro stations
Orange =Unmarked locations
Purple =Locations added by add-ons
地点列表[]
| 序列 | 名称 | 水平坐标 | 垂直坐标 |
|---|---|---|---|
| A1 | 雷文岩 | 1 | 1 |
| A2 | 綠洲 | 10 | 1 |
| A3 | MDPL-05 发电站 | 2 | 2 |
| A4 | 通訊衛星陣列 NW-05a | 3 | 2 |
| A5 | 康斯坦丁要塞 | 5 | 2 |
| A6 | 通訊衛星陣列 NN-03d | 6 | 2 |
| A7 | MDPL-21 發電站 | 7 | 2 |
| A8 | Clifftop shacks | 11 | 2 |
| A9 | Vault 92 | 13 | 2 |
| B1 | Old Olney | 14 | 2 |
| B2 | Republic of Dave | 17 | 2 |
| B3 | Montgomery County Reservoir | 9 | 3 |
| B4 | Broadcast tower LP8 | 9 | 3 |
| B5 | Chaste Acres Dairy Farm | 16 | 3 |
| B6 | MDPL-16 Power Station | 17 | 3 |
| B7 | SatCom Array NW-07c | 1 | 4 |
| B8 | Broadcast Tower KB5 | 3 | 4 |
| B9 | Deathclaw sanctuary | 3 | 4 |
| C1 | Dickerson Tabernacle Chapel | 4 | 4 |
| C2 | Mason Dixon Salvage | 6 | 4 |
| C3 | Reclining Groves Resort Homes | 10 | 4 |
| C4 | Greener Pastures Disposal Site | 13 | 4 |
| C5 | Grisly diner | 15 | 4 |
| C6 | Relay tower KX-B8-11 | 16 | 4 |
| C7 | Mount Mabel Campground | 4 | 5 |
| C8 | WKML Broadcast Station | 5 | 5 |
| C9 | The Silver Lining Drive-In | 6 | 5 |
| D1 | Drowned Devil's Crossing | 6 | 5 |
| D2 | MDPL-13 Power Station | 12 | 5 |
| D3 | Abandoned car fort | 3 | 6 |
| D4 | Faded Pomp Estates | 5 | 6 |
| D5 | Roosevelt Academy | 5 | 6 |
| D6 | Paradise Falls | 8 | 6 |
| D7 | Germantown police HQ | 10 | 6 |
| D8 | Minefield | 12 | 6 |
| D9 | Temple of the Union | 15 | 6 |
| E1 | Shalebridge | 2 | 7 |
| E2 | Five Axles Rest Stop | 4 | 7 |
| E3 | MDPL mass relay station | 5 | 7 |
| E4 | Regulator HQ | 13 | 7 |
| E5 | AntAgonizer's lair | 16 | 7 |
| E6 | Canterbury Commons | 16 | 7 |
| E7 | Broadcast tower KT8 | 2 | 8 |
| E8 | Rockbreaker's Last Gas | 4 | 8 |
| E9 | Arefu | 7 | 8 |
| F1 | Northwest Seneca Station | 7 | 8 |
| F2 | Hamilton's hideaway | 8 | 8 |
| F3 | Hallowed Moors Cemetery | 9 | 8 |
| F4 | Meresti trainyard | 10 | 8 |
| F5 | Agatha's house | 11 | 8 |
| F6 | Scrapyard | 12 | 8 |
| F7 | Wheaton armory | 14 | 8 |
| F8 | Robot repair center | 16 | 8 |
| F9 | Vault 87 | 1 | 9 |
| G1 | Everglow National Campground | 3 | 9 |
| G2 | Fordham Flash Memorial Field | 8 | 9 |
| G3 | Moonbeam Outdoor Cinema | 8 | 9 |
| G4 | Big Town | 9 | 9 |
| G5 | Corvega factory | 16 | 9 |
| G6 | Vault 108 | 17 | 9 |
| G7 | Little Lamplight | 2 | 10 |
| G8 | Jalbert Brothers Waste Disposal | 4 | 10 |
| G9 | VAPL-58 Power Station | 6 | 10 |
| H1 | Kaelyn's Bed & Breakfast | 8 | 10 |
| H2 | Vault 106 | 8 | 10 |
| H3 | Bethesda ruins | 12 | 10 |
| H4 | Fort Bannister | 5 | 11 |
| H5 | Springvale School | 10 | 11 |
| H6 | Chryslus Building | 13 | 11 |
| H7 | Rock Creek caverns | 16 | 11 |
| H8 | Yao guai tunnels | 1 | 12 |
| H9 | Charnel House | 4 | 12 |
| I1 | Jury Street Metro station | 7 | 12 |
| I2 | Vault 101 | 9 | 12 |
| I3 | Springvale | 10 | 12 |
| I4 | Super-Duper Mart | 12 | 12 |
| I5 | Farragut West Metro station | 13 | 12 |
| I6 | Dupont Northeast | 15 | 12 |
| I7 | Chevy Chase North | 15 | 12 |
| I8 | GNR building plaza | 15 | 12 |
| I9 | Friendship Heights | 15 | 12 |
| J1 | Chevy Chase East | 15 | 12 |
| J2 | Vernon Square Station | 16 | 12 |
| J3 | Vernon Square North | 16 | 12 |
| J4 | Vernon Square East | 16 | 12 |
| J5 | Vault-Tec headquarters | 16 | 12 |
| J6 | National Guard depot | 17 | 12 |
| J7 | Takoma Park | 17 | 12 |
| J8 | Takoma Industrial | 17 | 12 |
| J9 | Smith Casey's garage | 3 | 13 |
| K1 | Evergreen Mills | 5 | 13 |
| K2 | Megaton | 10 | 13 |
| K3 | Sewer waystation | 12 | 13 |
| K4 | Wilhelm's Wharf | 13 | 13 |
| K5 | Arlington Cemetery North | 13 | 13 |
| K6 | Arlington Wasteland Metro | 13 | 13 |
| K7 | Anchorage Memorial | 14 | 13 |
| K8 | Dupont West | 14 | 13 |
| K9 | Dupont Circle station | 14 | 13 |
| L1 | Georgetown West | 14 | 13 |
| L2 | Tepid sewers | 14 | 13 |
| L3 | Dupont East | 15 | 13 |
| L4 | Georgetown North | 15 | 13 |
| L5 | White House | 15 | 13 |
| L6 | Georgetown East | 15 | 13 |
| L7 | Penn. Ave Northwest | 15 | 13 |
| L8 | Our Lady of Hope Hospital | 16 | 13 |
| L9 | Penn. Ave North | 16 | 13 |
| M1 | Penn. Ave South | 16 | 13 |
| M2 | Statesman Hotel | 16 | 13 |
| M3 | Metro Central | 16 | 13 |
| M4 | Penn. Ave East | 16 | 13 |
| M5 | Girdershade | 2 | 14 |
| M6 | Grayditch | 12 | 14 |
| M7 | Marigold station | 12 | 14 |
| M8 | Arlington Cemetery South | 13 | 14 |
| M9 | Mama Dolce's | 13 | 14 |
| N1 | Dukov's Place | 14 | 14 |
| N2 | Lincoln Memorial | 15 | 14 |
| N3 | Georgetown South | 15 | 14 |
| N4 | Mall Northwest | 15 | 14 |
| N5 | Mall Southwest | 15 | 14 |
| N6 | Museum of History | 15 | 14 |
| N7 | The Washington Monument | 15 | 14 |
| N8 | The Mall Northeast | 16 | 14 |
| N9 | The National Archives | 16 | 14 |
| O1 | Museum of Technology | 16 | 14 |
| O2 | The Capitol Building | 16 | 14 |
| O3 | Seward Sq. Northwest | 17 | 14 |
| O4 | Seward Sq. North Metro | 17 | 14 |
| O5 | Ranger Compound | 17 | 14 |
| O6 | VAPL-66 Power Station | 3 | 15 |
| O7 | Jocko's Pop & Gas Stop | 3 | 15 |
| O8 | VAPL-84 Power Station | 6 | 15 |
| O9 | Fort Independence | 8 | 15 |
| P1 | Fairfax ruins | 9 | 15 |
| P2 | Falls Church Metro | 12 | 15 |
| P3 | Falls Church North | 13 | 15 |
| P4 | Falls Church East | 13 | 15 |
| P5 | The Citadel | 14 | 15 |
| P6 | L'Enfant Plaza | 15 | 15 |
| P7 | Irradiated metro | 15 | 15 |
| P8 | L'Enfant South | 16 | 15 |
| P9 | Seward Sq. Southeast | 17 | 15 |
| R1 | F. Scott Key Trail & Campground | 2 | 16 |
| R2 | Dunwich Building | 2 | 16 |
| R3 | Warrington trainyard | 4 | 16 |
| R4 | Tenpenny Tower | 5 | 16 |
| R5 | RobCo facility | 6 | 16 |
| R6 | Cliffside cavern | 7 | 16 |
| R7 | Andale | 9 | 16 |
| R8 | Red Racer factory | 11 | 16 |
| R9 | Alexandria Arms | 13 | 16 |
| S1 | Hubris Comics | 13 | 16 |
| S2 | Mason District South | 13 | 16 |
| S3 | Anacostia Crossing Station | 17 | 16 |
| S4 | Rivet City | 17 | 16 |
| S5 | Warrington station | 5 | 17 |
| S6 | The Overlook Drive-In | 8 | 17 |
| S7 | Nuka-Cola plant | 10 | 17 |
| S8 | Flooded metro | 12 | 17 |
| S9 | Arlington Library | 13 | 17 |
| T1 | Jefferson Memorial | 15 | 17 |
| U1 | Raider wharf | 3 | 2 |
| U2 | Raider farmhouse | 13 | 2 |
| U3 | Abandoned tent | 7 | 3 |
| U4 | Alien crash site Alien Homing Beacon (Mothership Zeta) |
12 | 3 |
| U5 | Irradiated outhouse | 16 | 3 |
| U6 | Internment truck | 2 | 4 |
| U7 | Exploding scientist truck | 2 | 4 |
| U8 | Raider wreckage fortifications | 3 | 4 |
| U9 | Musty caverns | 7 | 4 |
| V1 | Hilltop farm ruins | 16 | 5 |
| V2 | Monorail train wreckage | 11 | 6 |
| V3 | The Roach King's throne | 13 | 6 |
| V4 | Jackknifed freeway truck | 14 | 7 |
| V5 | Sniper shack | 3 | 8 |
| V6 | Meresti raider's dock | 10 | 8 |
| V7 | Camp RHO | 16 | 8 |
| V8 | Wasteland gypsy village | 5 | 9 |
| V9 | Pylon shack | 6 | 9 |
| W1 | Cratered hamlet | 11 | 9 |
| W2 | Raid shack | 13 | 10 |
| W3 | Patriotic picnic area | 8 | 11 |
| W4 | Freeway raider encampment | 9 | 11 |
| W5 | Abandoned camp | 12 | 12 |
| W6 | Shelter | 14 | 12 |
| W7 | Wastelander campsite | 1 | 13 |
| W8 | Rockopolis | 2 | 13 |
| W9 | Military checkpoint | 3 | 13 |
| X1 | Calverton | 6 | 13 |
| X2 | Mole rat race track | 12 | 14 |
| X3 | Scavenger's jetty | 13 | 14 |
| X4 | Festive raider camp | 15 | 14 |
| X5 | Car dealership | 11 | 15 |
| X6 | Scavenger's bridge | 11 | 15 |
| X7 | Concrete treehouse | 9 | 16 |
| X8 | Raider shop | 12 | 18 |
| X9 | Pirate Pely | 15 | 16 |
| Y1 | Super mutant bonfire | 16 | 16 |
| Y2 | Lucky's | 4 | 17 |
| Y3 | Willy's grocer | 6 | 17 |
| Y4 | Flooded metro raider camp | 12 | 17 |
| Z1 | Outcast outpost (Operation: Anchorage) | 12 | 16 |
| Z2 | Bailey's Crossroads (Operation: Anchorage) | 12 | 16 |
| Z3 | Train Tunnel (The Pitt) | 4 | 1 |
| Z4 | Radio tower (The Pitt) | 6 | 1 |
| Z5 | Holy Light Monastery (Broken Steel) | 10 | 12 |
| Z6 | White House Plaza (Broken Steel) | 15 | 13 |
| Z7 | Museum Authority Building (Broken Steel) | 15 | 14 |
| Z8 | Rockland car tunnel (Broken Steel) | 1 | 17 |
| Z9 | Riverboat landing (Point Lookout) | 14 | 17 |
High-resolution maps[]
Capital Wasteland[]

Chevy Chase[]

Dupont Circle[]

Takoma Park[]

Vernon Square[]

Pennsylvania Avenue[]

The Mall[]

L'Enfant Plaza[]

Georgetown[]

Seward Square[]

Falls Church[]

Mason District[]

Arlington Cemetery[]

Megaton[]

Tranquility Lane[]

Paradise Falls[]

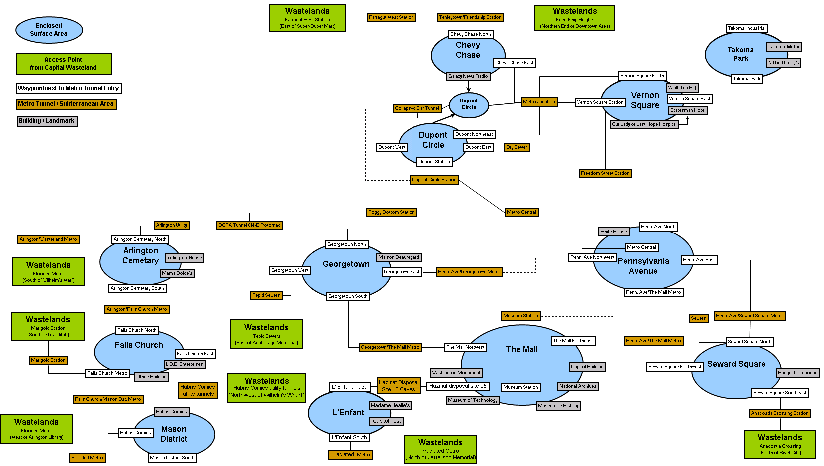
Metro map[]

Add-on maps[]
The Pitt[]

Anchorage[]

- Anchorage - Cliffs

- Anchorage - Artillery guns

- Anchorage - Battlefield

Broken Steel[]


Point Lookout[]

Mothership Zeta[]
- Main Level

- Sublevels

- Space walk

- Labs

- Death Ray control / Death Ray hub

- Living quarters / The Bridge

High-resolution Capital Wasteland map[]

幕后[]
- Originally the Capital Wasteland was significantly smaller, before being expanded relatively late in development in early-to-mid 2008:[3]
This is because we were using the same POI density that had served us well for Oblivion. There’s no secret playbook at Bethesda that tells us what to do. We simply learn from what we’ve done before. POI density wasn’t something we really had a name for back then.
The trouble was that Oblivion and Fallout 3 are very different games. The sightlines in Fallout 3 are much larger, and you don’t have the major visual blockers of Oblivion’s forests and hilly terrain. Aside from all that, it’s a game where you’re supposed to occasionally feel lonely, and we weren’t achieving the tone we wanted.
So we made a decision. We could have pared back, but we decided to add a significant amount of new area to the North and West ends of the map. Remember that we were in alpha, and a lot of this work was supposed to be done. If you’re a producer, you should be squirming in your seat right now. This took our entire environment art and level design teams offline for the better part of two months. It was a painful decision, but we felt it was the best option to make the game what we wanted it to be.”— Joel Burgess' blog另见[]
外部链接[]
- Fallout 3 World Map at NMA

![Gdc2011-motivating-players-in-open-worlds-37-728.jpg (55 KB) Fallout 3 expansion locations from Joel Burgess' GDC 2011 talk, smaller portion is original concept map from 2005.[4]](https://static.wikia.nocookie.net/fallout/images/3/36/Gdc2011-motivating-players-in-open-worlds-37-728.jpg/revision/latest/scale-to-width-down/200?cb=20201016095224)
